光电一体阴道镜、进口阴道镜欧普C5
发布时间:2022/2/21 10:44:10 浏览次数:1086- 基本信息
-
产品名称: 阴道显微镜、光电一体阴道镜、进口阴道镜
批准文号: 国械注进20162222961 【验证真伪】
产品分类: 医疗器械 医用光学器具/仪器及内窥镜设备
生产企业: 西班牙奥托米克有限公司
招商区域: 全国
招商企业: 北京简量科技有限公司
温馨提醒:请仔细阅读产品说明书或者在医务人员的指导下购买和使用,禁忌内容或者注意事项详见说明书。
| 产品名称 | 阴道显微镜、光电一体阴道镜、进口阴道镜 |
| 英文名称 | colposcope |
| 品牌名称 | 欧普阴道镜 |
| 注册商标 | 西班牙奥托米克有限公司 |
| 产品用途 | 欧普阴道镜是一种妇科临床诊断仪器,适用于**宫颈疾病的诊断。它采用卓越的立体显微光学系统,给临床医生带来超长景深,超大视野下的高清晰度完美立体视觉,能将观测到的图像放大10~60倍,帮助临床医生更准确的对一些肉眼无法观察的接界区域进行临床评价。 |
| 主要成分 | 苹果显示器、床镜一体化配置 |
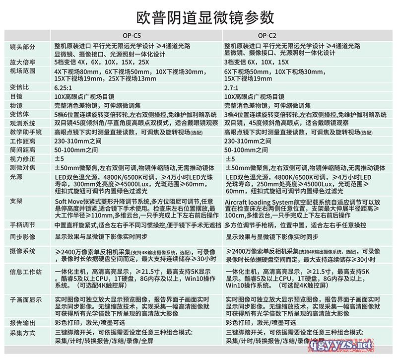
| 产品规格 | 由显微镜(物镜、双筒目镜)、调节支架,随机光盘及加密狗组成,数量各1,5级调节变倍放大。 |
| 零售价格 | 全国控销 |
| 供货价格 | 全国控销 |
| 产品卖点 | 采用平行光设计,无限远光学,5当变倍体,从4倍放大至25倍5级放大。45度人体工程倾斜目镜设计,较少操作疲劳。左右眼视差±5度调节,瞳距可变调节。独具SoftMove**释放和锁定设计的航空配载系统 |
| 补充说明 | 1、显微镜由物镜、目镜、分光器、变倍体组成,OPTOMIC采用平行光设计,无限远光学,OP-C5设计为5当变倍体,从4倍放大至25倍5级放大,适合宫颈leep术要求;目镜标准配置为10倍目镜,配合消色差物镜,达到清晰图像,可安装激光微调节系统。OP-C2设计为3档变倍体,从6倍、10倍、16倍三档观察病灶,符合国际金标准。灵巧设计,自动配重调节。 2、变倍体独特设计在角接触轴承上,区别于其他厂家的铰接设计,终身无需维护、润滑,永保精准变倍,**视场清晰无偏差。 3、45度人体工程倾斜目镜设计,较少操作疲劳。左右眼视差±5度调节,瞳距可变调节。 4、适应手术及诊断左右手测微距调节,适应左右手习惯灵活操作。 5、原厂配套设计分光精密制造,**CCD影响完美体现。 6、独具Soft Move**释放和锁定设计的航空配载系统,确保显微镜加减配件**支架随时稳定悬停位置,灵活省力,准确**捕捉病灶图像。 7、双色温LED腔镜光源,**手术诊断连续进行,光亮柔和,色彩还原性好;绿色滤光功能键,凸显血管影像。医生连续操作视觉不疲劳,有效保护操作者的视力健康。 8、进口原厂配种底座及脚轮,稳固、可靠。 9、美国苹果21.5寸一体化设计印刷级图像计算机信息工作站,配合专业级1800万像素摄像机,真实体现3D立体成像;专业高分辨率软件处理,报告图像清晰便捷。 10、无线双脚踏板采集设计,采集图像、录像轻松实现无连线防磕绊事故。 11、 WiFi无线打印技术,远距离传输报告,可实现护士台、医生办优先领取报告,有效节省检查室空间。 12、无线鼠标无线键盘减少连线繁琐,避免患者意外刮碰事故。 13、搭配简源阴道镜软件,拥有4K高清画质显示,交互体验简单,易学易用,支持定制化标准库文字。 |

















